川普政府跨国抓捕马杜罗受到国际社会广泛关注和合法性的质疑。法律问题是个专业性极强的问题,我是外行,为了解川普当局违法的具体情况,就教于美国法学界学者专家、并做了一些专门调查。结果未必出乎意料,但所获信息开人眼目,引人思考。现将我的调查诉诸文字,分享给有意深入观察问题、独立思考判断的人们,并就教于方家。
事先说明一下,委内瑞拉民众对马杜罗被抓走的反应是举国欢呼雀跃。这个事实重要吗?重要。它无疑证明了此举的正义性。不过本文只探讨委内瑞拉行动相关的法律问题,不涉意识形态,不论正义非正义,不诉诸情绪价值,不做道德叙事,唯“法”是问。为什么这样做?因为即便民意显示正义性,依然存在下列隐患:假如独裁者们以此为样板,出兵民主国家抓捕人民元首怎么办?还有,既然可以出兵委内瑞拉,何以不能出兵动物庄园抓捕全球最大的独裁者?“正义性”原则可以解决任何国家的非正义问题吗?如果不能,是什么原因?
对川普政府委内瑞拉行动在法律上的专业指控有五项,以下依次考察:
第一,马杜罗是一国总统,国家元首拥有刑事豁免权。
毫无疑问,国家元首享有刑事豁免权,也就是主权豁免权。两百年前美国就有此规定,外国总统不能受到美国法院的刑事起诉。
不过事情并不到此为止,因为这项豁免权的明确前提是,元首必须是合法国家元首。 合法有两项指标,一是当选手段正当,二是被广泛认可。事实是,而且自2018年5月马杜罗宣布他在大选获胜连选总统以来,美国一直不认可马杜罗是委内瑞拉合法总统,不仅川普政府不认可,拜登政府也不认可。全球有51个国家政府、包括欧盟和及欧洲国家,以及美洲国家组织、利马集团、七国集团(G7)等,统统认为,选举缺少基本保障,不符合国际民主选举的标准,选举是非法的。全球外电的相关报道也几乎一致。美国、加拿大、欧盟发表声明,拒绝认可马杜罗的总统身份。祝贺他当选的国家只有中国和俄罗斯。2024年7月马杜罗再次窃取总统大选,宣布获胜,几乎所有外电报道都认为他的对手埃德蒙多•冈萨雷斯 击败了他,反对派宣称,90%的选票显示他的对手以赢得的选票是马杜罗赢票的两倍以上。马杜罗却依然声称自己胜选。他并动用军警抓捕、射杀反对派,造成严重人道灾难:数百人被捕,数人死亡,包括儿童在被的数十人受伤。所以合法国家元首的豁免权,并不适用于马杜罗,这项指控缺乏法律前提和事实基础,不能成立。
第二项指控:美国派军入侵委内瑞拉捕人,违反了美国自己的宪法修正案,即《人权法案》的第四项。
确实看似如此,因为这一项确实“规定除非依据合理理由、并由宣誓保证及具体说明搜查扣押对象,否则不得签发搜捕令”等。但有一个事实批评者可能忽略了,这就是,美国宪法是针对美国人民的,其中规定的权利,保障的是美国人民的利益。美国没有义务用自己的宪法保护他国任何人的利益。美国人权法案这第四条,不适用于马杜罗。
因此这项指控因为一句错误,而落空。
美国没有保护他国国民利益的责任,这一点很容易被忽略。很多人,尤其是被奴役的中国人,信赖美国的民主制度,赞美美国自由实践,仰仗美国主持公道,这是极为正常的情感,而且事实上美国在上个世纪也承担了世界老大能够承担的义务。但是因此就把美国宪法扩大到自己国家和全球范围,是模糊了国与国之间的界限,法理上是行不通。
第三,违反两国之间的引渡条约Treaty of Extradition。条约规定美国认为有人犯了美国的法,美国应该要求委内瑞拉引渡此人,而不是自己跑来抓人。
两国之间确有此约,签订于一百多年前的1922年并与同年生效,而且至今有效。虽然所涉及的罪行在当时包括“毒品贩运”,即如今美国对马杜罗的指控之一,但是后来两国都成为1988年联合国禁毒公约的缔约国,而该公约第六款规定,毒品犯罪可视为引渡罪行,并自动补充到了现有的双边引渡条约中。美国国务院的多份报告也确认了这一点。因此,这项指控是成立的,川普政府确实违法了两国引渡条约。
不过现实是,美国若要执行此约,等于放弃引渡。因为1999年的委内瑞拉宪法明确规定,禁止引渡本国国民。根据“本国宪法高于国国际法规”的原则,这成了美国从委内瑞拉引渡罪犯在实际操作上的障碍。而且事实上,委内瑞拉长期拒绝向美国引渡包括高级官员在内的本国国民。捡直说,由于委内瑞拉宪法禁止引渡国民,再加上两国政治高度对立,该条约在实践中没有可操作性。
美国能就此罢休吗?不能,因为委内瑞拉向美国贩毒的历史已经长达三十多年,美国政府,包括美国缉毒局DEA:The Drug Enforcement Administration 、 国务院、司法部的对委内瑞拉的相关指控日益升级。尤其在马杜罗上台后,从2015年到2020年期间,一些关键事件密集发生,如马杜罗外甥在海地被捕,录音显示他从“总统机库”走私数百公斤可卡因;前情报头子Hugo Carvajal 叛逃美国,成为重要证人。2020年3月,美国指控马杜罗等人自1999年起,每年运送数百吨可卡因到美国。数据显示自2000年中期以后,委内瑞拉腐败网络扩大,使美国成为哥伦比亚毒品北上的一条辅助路线。尽管美国不是委内瑞拉毒品走私的主要销售地,而是通往欧洲市场的过境国,但是长期以来,美国一直指控委内瑞拉高层尤其是马杜罗的圈子深度参与并保护毒贩。
既然不能罢休,引渡条约又形同虚设,美国便试图以其他方式使马杜罗就范,如悬赏马杜罗并多次提高悬赏金额,2025年增至5000万美元。然而此一方式同样无效。
这就是川普政府绕开引渡条约,采取军事行动的原因。
这一行动确实有“强权就是公理”的霸道,但考虑到事出有因,也并非完全无理。
另一个无法忽略的事实是,川普总统并非首开违反引渡条约者。早在1989年,前总统老布什就派军入侵巴拿马,逮捕了自封的巴拿马总统、独裁者曼努埃尔•诺列加Manuel Antonio Noriega,将他送到美国受审,指控的数项罪名包括贩毒、洗钱、敲诈等,罪名成立,这位毒贩因此获刑40年,减刑后服刑17年,2007年出狱后引渡到到法国被控洗钱罪获刑7年,2011年在引渡到巴拿马因人权罪服刑。直至2017年死于巴拿马医院。
川普不过是步老布什后尘,做了几乎一模一样的事情而已。不同在于老布什越境抓人代价大得多:历时长达14天,动用美军各军兵种共2.7万人,阵亡23人,受伤三百多人,对方死亡人数更多,独立人士的估计高达数千人,巴拿马的贫民窟被严重摧毁。相比之下,川普的这次行动干净、利索、短暂,没有美军和平民伤亡,可谓奇迹。
老布什首开“非法入境”抓人之先河,成为国际间标志性的先例,当然也受到了欧洲国家、拉美国家的谴责,那时美国的反应就是“自卫”和“执法”。如今若要谴责川普非法,公平的做法是,先把老布什拿出来批判,如果故意不提历史,忽略前事,恐怕这种指责难以服人。
第四,没有国会授权,总统发动对外军事行动属于非法。
宪法规定,宣战权属于国会,没有国会授权,总统不能宣战,也不能对外发动军事行动。
回顾美国建国两百多年的历史,独立战争时期,首任总统乔治•华盛就曾确认,没有国会批准,除了可以命军队击退突然袭击,他对军队的实质性、攻击性军事行动,无能为力。不少国父都同意这一点。可是当我们查看美国后来的历史会发现,美国总统实际越权的情况几乎可用“层出不穷”来形容:
十九世纪初杰弗逊总统下令攻击巴巴尔Barbar海盗,显然没有得到国会授权。
而最近半个世纪以来,美国总统越来越频繁地在未经国会批准的情况下对外发动大规模敌对、进攻性军事行动,两党总统都这么做。主要的记录如下:
◇1950年杜鲁门总统:以联合国名义军事出兵南韩,反击北韩和中共的入侵;持续三年,数十万美军卷入,是总统单边战争权力最大扩张的标志。
◇1961——1973年约翰逊、尼克松两位总统:直接军事介入越战。
◇1983年里根总统:入侵格林纳达的推翻左翼政府的军事行动(国会事后默认)。
◇1986年里根总统:为报复恐怖袭击的对利比亚的空袭。
◇1989年布什总统:入侵巴拿马抓捕诺列加将军,保护美国公民、打击贩毒、维护运河条约。(国会事后支持)。
◇1999年克林顿总统:轰炸南斯拉夫,推翻米洛舍维奇政权。
◇2011年奥巴马总统:轰炸利比亚卡扎菲政权。
◇2020年川普总统:以无人机击杀伊朗军事强人苏莱曼尼。
◇2025年川普总统:轰炸摧毁伊朗核设施。
可以说,自冷战时代以来,几乎要每位美国总统都至少一次(多数是多次)未经国会事先授权而使用武力,其中只有两次在事后获得国会的默认或支持。
为此,总统们的律师、白宫的法律顾问或法律办公室的自我辩护是:宪法虽然不赋予总统单方面发动战争的权力,但是他可以在他认为符合国家利益的情况下行使三军统帅的权力,发起短暂的战事。这些国家利益包括“保护美国公民”、“自卫”、“人道主义”或“对付恐怖主义”,这些短暂的战事则如限时轰炸一类“外科手术式的打击”,或者是一次性轰炸行动等。历届白宫认为,这并非是“发动战争”,所以无需国会批准。而国会虽然事后可以限制资金或通过决议,但极少阻挡成功。
因此,无论法律如何规定,总统单边军事行动实际上已成为现代美国外交的常态。
美国宪法是明晰的,源出于“人民主权”Popular Sovereignty,恪守维持秩序、防止专制等基本原则,是制宪的理想。然而取乎其上,得乎其中。以宪法为原则的法律法规在贯彻执行时,不可避免要遇到各种具体情况,会产生纠纷,需要司法介入。美国是一个因循过往案例、墨守成规判例的国家。所谓“判例”precedent,是指法院在先前案件中,就某一法律问题所作出的、对后续类似案件具有约束力或指导意义的裁判理由。换句话,是由有权威的法院在先前案件中确立的、为解决案件所必需的法律规则,该规则在后续相似案件中对下级或同级法院具有约束力或至少具有重要的指导意义。“判例法”因此是美国的一种司法制度,有权威约束力,其理论基础是“遵循既定判决,已确立之事不能轻易推翻。”
那么,在国会授权总统宣战和总统单边介入军事问题上,有过往的判例可以依寻吗?我调查的结果是,没有。美国法院极少介入这类军事行动,所以没有为此作出过任何决定。法院的长期沉默,导致美国至今不存在一个明确的、可依靠寻的判例。这样一来,总统真正的权力边界,就主要是由政治实践塑造的,有些像是“约定俗成”。也是因为这个原因,这个问题至今一直在争论和讨论中。
回到川普委内瑞拉军事行动是否违规的问题,依据上述情况,川普2025年和2026年对伊朗和委内瑞拉行动并非首开总统单边军事行动之先河,而且在规模、时间长度、介入人数,损失和代价方面,也不是最大的,而是刚好相反。若要论罪,首当其冲者绝非川普,若要指控,几乎所有总统都在其中。
第五,违反国际法。《联合国宪章》第二条中的第四款规定:“各会员国在其国际关系上不得使用威胁或武力,或以与联合国宗旨不符之任何其他方法,侵害任何会员国或国家之领土完整或政治独立。”
西方对川普政府的谴责来自法国和西班牙。欧盟多数成员国(德、英、意等)因反感马杜罗的独裁,倾向于回避或弱化对美国的指责。北约国家也因为马杜罗的独裁统治而选择沉默或谨慎的批评。强烈的谴责来自非西方国家:俄罗斯、大陆中国和伊朗。
有意思的是,在简体字汉语世界,朝野两端这一次步调一致。在野派,川普已经成为中国自由派的反对目标,自然一直对他严加“看管”,不少指责依据是他的言论,以及他的政敌颁布的“事实”,不过这一次指责确凿是取针对他的行动。(以行动而非言论评论政治人物很重要,因为政治人物的职责是通过政令与行动治理国家,而不像知识人那样以言论提供信息或思想。对于川普这个不屑于华府官场规范,不拿自己的言论当金科玉律的白宫门外汉,更有必要“观其行”再做判断。)在朝者,中国官方《中国网》在马杜罗纽约首次出庭的次日发表文章,指责美国违反国际法,题目就是“跨国强掳违反国际法,不容辩驳”。
必须承认,川普政府委内瑞拉行动确如中国朝野的指责,但究竟是否“不容辩驳”?我调查的结论是,否。此案可以辩驳,而且辩驳的理由充分、空间极大,足以推翻指控。
在我提出可以辩驳的事实前,需要说明一点:联合国宪章第四条,被公认为是现代国际法中最基本的、禁止使用武力的原则,也被视为是这一宪章的“基石”Cornerstone 。法律地位很高。自1945年正式生效(第二条1945年6月通过,10月正式生效)以来,从未被废止,也没有过修正。联合国大会曾多次通过决议,重申其有效性。国际法院(ICJ :International Court of Justice)也曾多此确认其为“习惯国际法”和“强行法”(拉丁语:Jus cogens)。
然而现实情况却是,《联合国宪章》特别是第二条第四款,自生效以来执行率很低,低到在重大武装冲突中,其整体执行率不足半数,甚至更低。这等于宣布《联合国宪章》至高无上的地位只是理论上的,各国的认可也只是口头上的。
关于宪章第二条自生效80年以来被违反的具体情况,美国不少学者和观察者的统计是,公认的、联合国大会或国际法院确认的重大违反,就有几十次甚至上百次,更广泛的包括争议性的干预和威胁,多达数百次。如此大面积的违反,导致《联合国宪章》名存实亡。这并非后世猜测,早在1970年,国际法学者汤姆斯·弗兰克Thomas Franck 就发表文章,题为“谁杀死了二条四款”Who Killed Article 2(4),其中明确指出,该款已多次被宣告死亡。此后又有学者如米歇尔·格兰南Michael Glennon指出,自1945年以来,该条款被违反的次数“广泛而频繁”,它已经被国家的现实实践“完全拒绝”。前不久(2026年1月),宪法学家、耶鲁大学法学教授加德·鲁宾菲尔德更进一步论证说:法律如果得不到系统性执行,就算不上是法律。(插一句:中国情况即是如此)。没有国家尊重它、执行它,它就形同虚设。他强调,在个意义上,国际法并不是真正的法律。
《联合国宪章》的地位依然至高无上。但地位高不意味着有现实约束力和有效性。如今,这部宪章依靠什么证明它还活着?依靠的是违反它的各国自我辩解的话语,这些话语通常并不公然否认宪章的原则,而是说,他们的行动不包括在宪章规定范围内。这一辩解,从反面说明宪章还存在。一个宪章,要靠大量违背它的辩解来证明其存在,这是联合国宪章名存实亡的诡异标志。否则,联合国也不会多次通过决议重申其效力。这种不断的重申却正是其无效的证明。
这种背景和现实情况下,指控川普政府违反国际法,显然失去了意义。
再看看指控的资格。虽然由于对“违反”的定义高度争议,故迄今针对违宪章的情况没有统一的官方数据,但是基于联合国的不完全记录和学者的共识,知名的违反案例总计就有50到100起。违反的起止年代是上个世纪40年代至本世纪20年代,违反的国家则囊括的了联合国全部五个常任理事国,和所有国家,依次包括中国、苏联、英国、法国、以色列、美国、阿根廷、伊拉克、北约、俄罗斯等。(详情请见本文附件1)
附件1:各国违反国际法主要案例列表(1950-2026)

这个不完全统计几乎将所有谴责川普政府本次委内瑞拉行动的国家一网打尽了。尤其是几个强烈谴责的国家:西方的法国,远东的中国、俄罗斯。联合国宪章的名存实亡,加上无论强烈指控者还是温和指控者几乎都是违反者,而川普政府跨国逮捕马杜罗不过是所有国家违反国际法行动中的一次行动,这不能不说是川普政府可以强力自我“辩驳”的理由。
据悉,川普已经声称他不在乎违反这个《联合国宪章》。很多迹象显示,本届白宫官员们也不介意违反这个国际法。有经验的观察者可以看出,全世界的联合国成员国对此都心照不宣。
不得不说一说中国当局的指控。
看过违反联合国宪章的记录就知道,最没有资格谴责川普政府违反国际法的正是中国当局。
中国是联合国历史上因违反国际法而被定性为侵略国的第一个国家。1951年中国出兵朝鲜,支持北韩入侵南韩,干预美国拯救南韩,联合国大会498(V)决议通过谴责案,并要求中国立即撤军。该决议在60个成员国中获得了44票赞成票(7票反对,9票弃权)
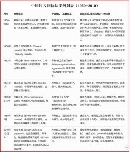
得此鳌头,本性不改,中国此后连续于1956年、1962年、1974年、1979年、1988年、2010年及至今日,在西沙群岛、中印边界、中越边界、南海等地方多次违反联合国宪章(第四款),却每每以“自卫”为借口与联合国发生争端。(详情请见本文附件2)
附件2:中国违法国际法案例列表(1950-2010)

欧盟26国不久前(1月6号)发布集体声明强调“国际法和联合国宪章必须在所有情况下得到维护”,他们为马杜罗终于去职感到欣慰,不过对其去职的方式表示不安。声明间接批评“侵略行为”,但并未点名美国,说明他们至少有历史记忆,知道各国自有“劣迹斑斑”。
中国强烈指责川普政府委内瑞拉行动,真不记得自己多次违反国际法的历史了吗? 如果没犯老年痴呆,没忘记自己违反国际法的历史,其指控美国的诚意何在?司马昭之心,路人皆知:意在以美国跨国抓捕马杜罗的行动,替专制统一台湾做舆论铺垫。
结束此文之前,还是要借此机会指出一个已经来临的重大现实:法律地位极高的《联合国宪章》如今已经沦为各国、各阵营之间斗嘴的契机,世界籍此进入另一个阶段,开启了另一种机制,我称之为“比坏机制”:你指控我不好?你比我更糟。这现象不仅出现在国际法事物中,也出现在各国内政与其外交事务中,前所未有。
Game Over,程序规则改弦更章张。你或许不懂这个陈述句的含义,不明白其背后原因,但是假如你能把它每天都冲泡在你的茶杯里趁热喝掉,你也许将会对许多事物拥有更接近实相的解读。
北明
2026年1月13日凌晨于华盛顿市郊无雪的冬季
来源:作者投稿
海外刊载:《北明的石经》:https://beimingdeshijing.blogspot.com/2026/01/blog-post_51.html


